目次
令和7年12月、財務省および厚生労働省より「令和8年度社会保障関係予算のポイント」が公表されました 。
本稿では、介護法人の経営者および管理者の方々を対象に、同予算案における介護分野の配分構造、および「強い経済」を実現する総合経済対策 を踏まえて実施される期中改定(令和8年度介護報酬改定)の詳細について解説します。
令和8年度(2026年度)は、本来であれば診療報酬・介護報酬の同時改定の谷間にあたりますが、政府は物価高騰や人材確保の緊急性を鑑み、令和9年度の定例改定を待たずに期中改定を実施する方針を決定しました 。
本予算案では、高齢化に伴う自然増や物価変動への対応に加え、医療・介護現場における大幅な賃上げを実現するための財源確保が図られています。
第1章:令和8年度 介護予算の概況
令和8年度の社会保障関係費における「介護」分野の予算額は、3兆7,901億円と計上されました 。これは前年度(令和7年度)の3兆7,374億円と比較して、527億円(+1.4%)の増額となります 。
また、主要経費別に見る「介護給付費」は3兆7,806億円(前年度比+532億円、+1.4%)となっています 。 この予算増額の背景には、高齢化の進展による給付費の自然増に加え、後述する処遇改善などの制度改革に伴う追加的な財政措置が含まれていると分析されます 。
全体として、制度の持続可能性を維持しつつ、喫緊の課題である人材確保と物価対応に重点配分された予算編成と言えるでしょう。
第2章:介護報酬改定と処遇改善の構造
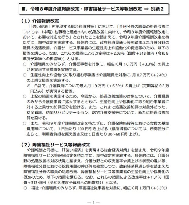
本改定における最大の焦点は、他産業と遜色のない賃金水準を目指した処遇改善です。令和8年度介護報酬改定率はプラス2.03%(国費ベースで518億円の影響額)と決定されました 。
今回の賃上げ措置は、単なる一律の引き上げではなく、対象職種の拡大と「生産性向上」を要件とした二階建ての構造となっている点が特徴です。
1. 対象職種の拡大
従来、処遇改善加算の主な対象は「介護職員」に限定される傾向がありましたが、本改定では対象が「介護従事者」へと広く拡大されます 。
また、これまで処遇改善加算の対象外であった訪問看護、訪問リハビリテーション、居宅介護支援(ケアマネジメント)等についても、新たに処遇改善加算が設けられることとなりました 。
2. 最大月1.9万円の賃上げ構造
賃上げの具体的な内訳は以下の通りです。
- 【一階部分:ベースアップ】 介護職員のみならず、介護従事者を対象として幅広く月1.0万円(+3.3%相当)の賃上げを実現する措置が講じられます 。
- 【二階部分:インセンティブ】生産性向上や協働化に取り組む事業者の介護職員を対象に、月0.7万円(+2.4%相当)の上乗せ措置が実施されます 。
- 【定期昇給分】 上記の措置に加え、定期昇給分として0.2万円が見込まれています 。
これらを合算することで、生産性向上に取り組む事業所の介護職員については、最大で月1.9万円(+6.3%相当)の賃上げが実現する設計となっています 。
第3章:生産性向上(DX)要件の重要性
前章で述べた通り、月1.9万円の満額回答を得るためには、「二階部分」である月0.7万円の上乗せ加算の取得が不可欠です。この要件として「生産性向上や協働化に取り組む事業者」であることが明記されています 。
これは、国が財政的なインセンティブを用いて、介護現場へのテクノロジー導入や業務効率化(DX)を強力に推進しようとする意図の表れと解釈できます。予算案においても、関連施策として以下のような措置が講じられています。
- 地域医療介護総合確保基金(介護分): 430億円を計上し、介護施設の整備や人材確保を支援 。
- 生産性向上推進事業: テクノロジーの導入や生産性向上を推進するための予算措置 。
- 令和7年度補正予算での先行措置: 介護テクノロジーの導入・定着や経営の協働化を支援するために、別途220億円が措置されています 。
経営者としては、これらの補助金や支援事業を積極的に活用し、見守りセンサーやICT機器、介護記録システム等の導入を進めることが、結果として職員の処遇改善(=採用競争力の強化)に直結する構造となっています。
第4章:その他の主要な制度改正事項
報酬改定以外にも、経営に影響を与える重要な制度見直しが含まれています。
1. 食費基準費用額の引き上げ
昨今の食材費高騰を踏まえ、介護保険施設等における食費の基準費用額が1日当たり100円引き上げられます 。
なお、低所得者(補足給付対象者)への影響については、所得区分に応じて利用者負担を据え置き、または1日当たり30円〜60円の引き上げに留める配慮がなされます 。
2. 有料老人ホーム等のケアマネジメント負担導入
公平性の観点から、長年の課題であった住宅型有料老人ホーム等の入居者に係るケアマネジメント(新たな相談支援の類型)について、利用者負担が導入されることが決定しました 。
これは、ケアプラン作成を含めて利用者負担を求めている介護付き有料老人ホーム(特定施設入居者生活介護)との均衡を図るものであり、実施時期は令和10年度(2028年度)からとされています 。
令和8年度改定を見据えた体制整備の必要性
令和8年度の社会保障関係予算案は、介護分野における「人材確保」と「生産性向上」が不可分の関係にあることを明確に示す内容となりました。
最大月1.9万円の処遇改善を実現できるか否かは、各事業者がDXを含む生産性向上の取り組みをどれだけ迅速に進められるかに掛かっています。
経営者におかれましては、令和8年4月の改定に向け、補正予算活用を含めた早期の体制整備が求められる年度になると考えられます。
「CareSTA(ケアスタ)」が、貴社の生産性向上を確実に成功させます
当社が提供する生産性向上支援サービス「CareSTA(ケアスタ)」は、単なるツールの導入支援ではありません。
「現場が主役となって動く」環境づくりを徹底的にサポートし、確実に成果へと繋げます。
CareSTAが選ばれる3つの理由
1. ICTが苦手な現場でも安心の「伴走サポート」
「ウチの職員は機械が苦手だから…」と諦める必要はありません。
Zoomやチャットツールの基本的な使い方から、必要であれば遠隔操作による支援まで実施。
現場の皆様が「これなら使える」と自信を持てるまで、徹底的に寄り添います。
2. 科学的なマネジメントで「人を動かす」
新しい取り組みに対する現場の抵抗感はつきものです。CareSTAでは、PMBOK(プロジェクトマネジメント知識体系)や行動科学などの科学的アプローチを採用。
精神論ではなく、論理的かつ心理的なハードルを下げる手法で、スムーズな導入と定着を実現します。
3. 自治体事業の受託実績に裏打ちされた信頼
三重県(みえ介護生産性向上支援センター)をはじめ、多くの自治体や現場施設との連携実績があります。
入所、通所、訪問など、多様なサービス形態に合わせた最適な支援が可能です。
賃上げ実現へ、今すぐ準備を
令和8年度改定で「最大1.9万円」の賃上げを実現できるかどうかは、今、経営者が一歩を踏み出すかどうかにかかっています。
生産性向上の取り組みは、一朝一夕では完了しません。制度開始直前に慌てないためにも、今すぐ準備を始めましょう。
貴事業所の未来と職員の生活を守るために。
まずは「CareSTA(ケアスタ)」へご相談ください。
[CareSTAのサービス詳細・お問い合わせはこちら] https://caresta.dxmcnavi.com/service/
生産性向上支援のサービスご紹介
当社コンサルタントによる生産性向上のための支援
研修やコンサルティング
改善活動のためのプロジェクトを推進していくにあたり、自施設内のリソースや実力では取り組むことが難しいことがあります。
そのために、外部の業者に研修やコンサルティング、伴走支援を検討するのも一つの選択肢です。
とくに、補助金の都合や、法人の号令によりICT化のプロジェクトを進めなければならない状況などでは、施設内での準備が整わないため、外部のコンサルタント等に頼った方がプロジェクトの成功率が高まります。
また、このようなプロジェクトにおける教育や伴走支援に対しても介護テクノロジー補助金が適用できるようになっていますので、これを見越して補助金を申請するのは有効な方法です。
外部のコンサルタントや伴走支援者の活用
介護施設が当社コンサルティングに依頼することで効果的な支援を受けられる項目には、以下のようなものがあります。
- 現状分析と課題抽出
- 客観的な視点での業務フローの分析
- 職員へのヒアリングやアンケート実施と分析
- 施設の強みと弱みの洗い出し
- 改善計画の策定支援
- 具体的な改善目標の設定
- 実行可能な改善施策の提案
- 中長期的な改善ロードマップの作成
- ICT・介護ロボット導入支援
- 施設に適したICTツールや介護ロボットの選定
- 導入計画の策定と実施支援
- 職員向け操作研修の実施
- 業務プロセス改善支援
- 業務の標準化・マニュアル作成支援
- 効率的な業務フローの設計
- 多職種連携の仕組み構築
- 人材育成・教育研修
- リーダーシップ研修の実施
- 接遇・コミュニケーション研修
- 介護技術向上のための実践的研修
- データ分析と活用支援
- 介護記録等のデータ分析方法の指導
- 科学的介護の実践に向けたアドバイス
- KPIの設定と進捗管理の仕組み構築
- 組織風土改革支援
- 職員の意識改革を促す研修の実施
- チームビルディング支援
- 職場環境改善のためのワークショップ開催
- 継続的な改善活動の仕組み構築
- PDCAサイクルの導入と運用支援
- 改善活動を推進する内部人材の育成
- 定期的なフォローアップと進捗確認
- 他施設の成功事例共有
- 類似施設での改善事例の紹介
- ベストプラクティスの共有と適用支援
- 補助金・助成金申請支援
- 活用可能な補助金・助成金の情報提供
- 申請書類作成のサポート
これらの支援を受けることで、施設内だけでは気づきにくい課題の発見や、専門的な知識・経験に基づいた効果的な改善策の実施が可能になります。
また、外部の視点を取り入れることで、職員の意識改革や新たな取り組みへのモチベーション向上にもつながります。
また、介護ICTやロボットなどの介護テクノロジーを購入しても、その利用が定着しないという施設が半数以上あるとされているためスタッフ教育や伴走支援は不可欠とされています。
当社は生産性向上のための伴走支援、介護テクノロジーの導入支援のための研修、セミナー、伴走支援、さらには補助金申請サポートも行っておりますので、ご興味があればこちらからお問合せをいただければと思います。
DX医療介護ナビ 編集部
関連記事





















